Here is what they are NOT telling the public in the below news article…
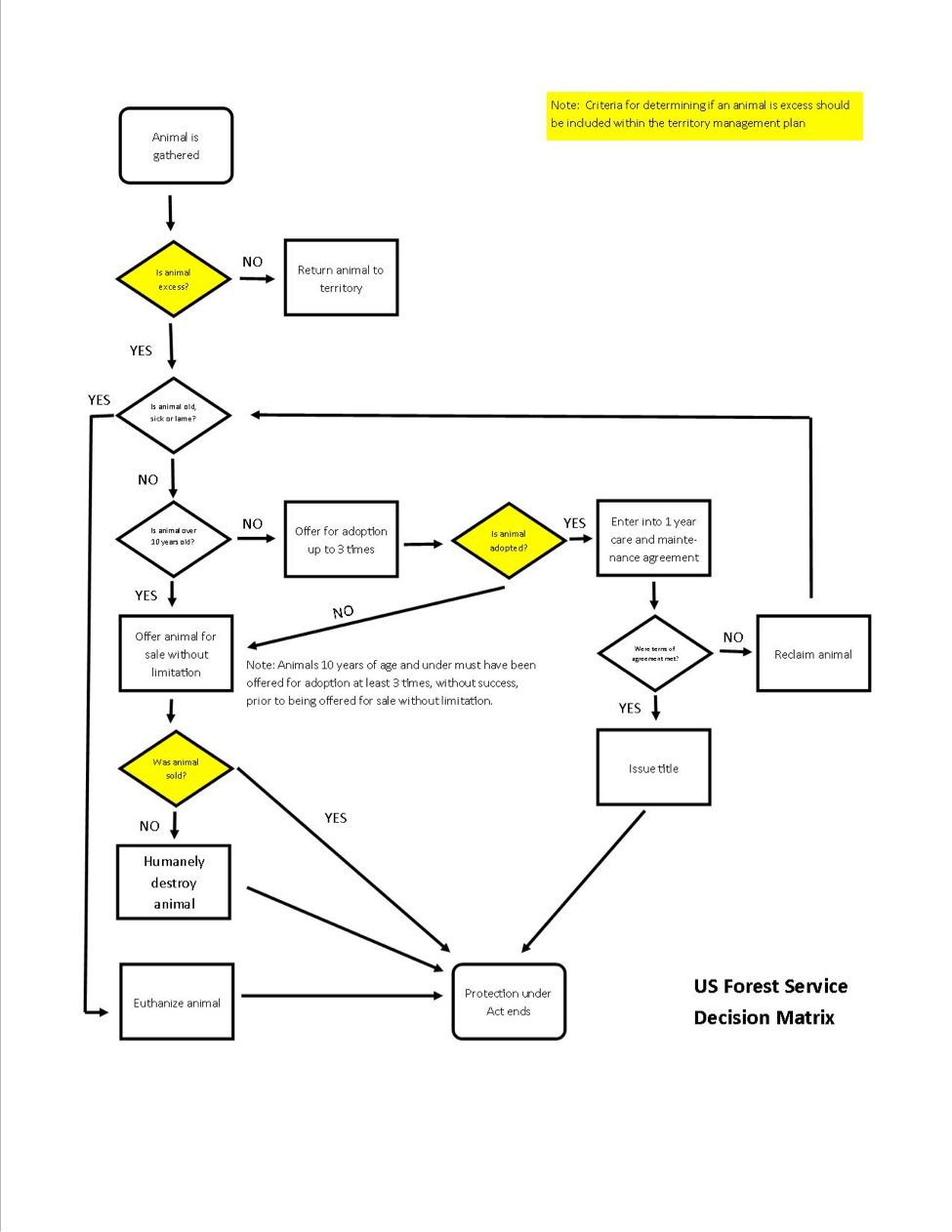
The USFS discontinued all funding for long term holding for wild horses and burros a few years ago. During the BLM Wild Horse and Burro Management Advisory Board meeting in 2015 and again on April 14, 2016, Barry Imler, Forest Service Rangeland Management Specialist provided the USFS “new” flow chart for wild horses captured on USFS lands. The chart shows that all captured wild horses not returned to public lands or young ones not adopted after 3 attempts and all wild horses over the age of ten will be euthanized or sold without limitation (KB). They will not be going to any long term holding. I quote, USFS Modoc Forest Supervisor, Kimberly H Anderson, “Disposition of older animals will be as stated above, consistent with law regulations and policy. This may include, but would not be limited to, turning them back out to the range, adoption, placement in long-term facilities, or euthanization.” “Should animals be euthanized, the manner of euthanasia would be in the most humane manner possible. In a field setting, they may be euthanized through the use of firearms or drugs…”
*As I previously stated, USFS Imler said there is no longer funding for long-term holding.
More information:
USFS Wild Horse “Flow Chart”
“Devil’s Garden wild horse gather continues”
- Sep 29, 2016
ALTURAS – Gathering of Devil’s Garden Wild Horses so far this week has been successful. Approximately 45 horses were gathered Monday from Pit River Tribal lands near the southwest end of Goose Lake, and 48 Tuesday from private land where owners requested their removal. The horses were transported safely to the Willow Creek Ranch temporary holding facility, according to a Modoc National Forest report.
Nine members of the public viewed Monday’s helicopter gather operations by Cattoor Livestock Roundups from the Goose Lake Causeway and more joined them for a tour of the temporary holding facility.
On Tuesday, after the horses were counted and sorted by age and sex, members of the public were invited by contractor Sue Cattoor to view the horses from a closer vantage point. The group saw light and dark grays, red roans, bay roans, sorrels and blacks. Most horses were calm. If someone walked a little too close to the corral fence the wary stallions would turn to get away.
The gather from private and tribal lands where the forest has received requests to remove wild horses will continue through the rest of the week.
The Modoc National Forest is seeking commitments for adoption of wild horses older than 5 years of age. Gathered horses ages 6 and older will be held at the temporary holding facility at Willow Creek Ranch for public viewing and commitment for adoption. Public viewing of gathered horses is available from 3 to 5 p.m. at Willow Creek Ranch approximately 20 miles north from Hwy 299 on Crowder Flat Road (Forest Road 73).
Older horses with adoption commitments and all horses ages 5 and younger will be transported to the BLM’s Litchfield Wild Horse and Burro facility and adopted through their normal process.
Visit http://bit.ly/2aGcCsu or call 530-233-5811 for more information.
Categories: Horse News, Horse Slaughter, Wild Horses/Mustangs








Advocate Alert: Devil’s Garden Wild Horses – Is This What It Sounds Like?
https://rtfitchauthor.com/2013/10/19/advocate-alert-devils-garden-wild-horses-is-this-what-it-sounds-like/
October 19, 2013
Guest Commentary by Grandma Greg
USFS will KILL all horses over the age of 10?
From: “Anderson, Kimberly H -FS”
Cc: “Anderson, Kimberly H -FS” ; “jeffersrob@hotmail.com”
Hi – here are the responses to your questions that I asked out lead expert to prepare. Kimberly
“I read on page two of the FONSI “Disposition of older animals that are gathered will be consistent with law, regulations and policy.”
Please explain to me:
1) what age is considered “old animals”
Animals that are over 10 are generally regarded as older animals.
2) what the process will be used (on the range or at trap sites or other)
Disposition of older animals will be as stated above, consistent with law regulations and policy. This may include, but would not be limited to, turning them back out to the range, adoption, placement in long-term facilities, or euthanization.
3) what method will be used (gun shot or lethal dose or other)
Should animals be euthanized, the manner of euthanasia would be in the most humane manner possible. In a field setting, they may be euthanized through the use of firearms or drugs administered by a veterinarian. In a holding facility setting, euthanasia would generally occur through the use of drugs administered by a veterinarian.
4) how the carcasses will be disposed of
Carcasses would be disposed of in accordance with state law. When possible animal remains would be picked up by a rendering company. In a field type situation, animals carcasses would be disposed of away from roads, water sources and drainages. Under no circumstances would carcasses be sold.
5) who will determine the “old” age of these animals and any other relevant information regarding this decision.
As is always the case, the ages of animals would be determined by USFS or BLM personnel, or veterinarians assigned to a gather or holding facility.
Kimberly H. Anderson
Forest Supervisor
Modoc National Forest
800 West 12th Street
Alturas, CA 96101
Voice: 530-233-8700
Fax: 530-233-8719
Cell: 530-708-0065
LikeLike
Sounds like Logan s Run. What a sad state of affairs for the human race. Why we have come to this and why we have let those who have exploited our wild for over a century continue.
LikeLiked by 1 person
DEVIL’S GARDEN PLATEAU WILD HORSE TERRITORY MANAGEMENT PLAN
Click to access 68506_FSPLT3_1452088.pdf
5.1 Interdisciplinary Team (IDT) Members
IDT Leader(s): Rob Jeffers and SUSAN STOKKE
Writer/Editor(s): SUSAN STOKKE and Rob Jeffers
Wild Horses: Rob Jeffers
Range: SUSAN STOKKE
JACKSON MT. WILD HORSES (excerpts)
http://americanherds.blogspot.com/
Though BLM admitted to most of the Jackson Mountains wild horses having snotty noses and respiratory illness when they arrived at Palomino Valley, what BLM definitely was not admitting too is, respiratory complications are one of the known detrimental effects of driving wild horses by helicopter.
During the past two years, practically every BLM facility has experienced similar disease outbreaks, leading to the confirmed deaths of scores of animals…..”
As for what happened to those involved in the Jackson Mountains tragedy?
Nevada Wild Horse & Burro Lead SUSIE STOKKE and National Wild Horse & Burro Lead DEAN BOLSTEAD continue to serve in their respective positions.
Though what happened to the Jackson Mountains wild horses and the months leading up to their deaths was one of the worst cases of wild horse “mismanagement” ever documented, not a single animal welfare group or humane advocacy organization expressed interest in legally challenging BLM’s actions or demanded accountability for what was done.
LikeLike
CONGRESS FINDS AND DECLARES THAT WILD FREE-ROAMING HORSES AND BURROS ARE LIVING SYMBOLS OF THE HISTORIC AND PIONEER SPIRIT OF THE WEST; THAT THEY CONTRIBUTE TO THE DIVERSITY OF LIFE FORMS WITHIN THE NATION AND ENRICH THE LIVES OF THE AMERICAN PEOPLE; AND THAT THESE HORSES AND BURROS ARE FAST DISAPPEARING FROM THE AMERICAN SCENE. IT IS THE POLICY OF CONGRESS THAT WILD FREE-ROAMING HORSES AND BURROS SHALL BE PROTECTED FROM CAPTURE, BRANDING, HARASSMENT, OR DEATH; AND TO ACCOMPLISH THIS THEY ARE TO BE CONSIDERED IN THE AREA WHERE PRESENTLY FOUND, AS AN INTEGRAL PART OF THE NATURAL SYSTEM OF THE PUBLIC LANDS.
BLM TEAM CONFERENCE CALL
July 29, 2008
Team Members
Lili Thomas (Note taker/Team lead),
Joe Stratton,
John Neil,
ROB JEFFERS,
Jim Johnson and
Al Kane
Euthanasia
How many could be euthanized during a gather without having NEPA?
What is the criteria used during a gather to euthanize a horse is it age, and if so what age?
How many could be euthanized at the preparation facility without causing a major change in the practice of disposal?
What would be the criteria for euthanizing at the midpoint and adoption facilities?
Would you contract disposal of the carcasses at gather sites?
Have a euthanasia and disposal contract?
Have a contract to sell horses at the gather site?
Are we euthanizing horses to save money to complete gathers?
The team will have comments on the above question for the next conference call
LikeLike
This is so disgusting and so unfair to the wild horses! What a set up! Cold blooded and deceptive in its justification this roundup. Here’s what should be happening: Reserve Design, not bending over backward to appease the ranchers, big game hunters, etc: https://www.facebook.com/notes/craig-downer/will-there-be-a-healthy-future-for-americas-wild-horses-and-burros-in-the-wild-p/1120228514679820
LikeLiked by 1 person
Modoc County (Devils Garden Wild Horse Territory) “funny business” that is NOT funny.
The local Farm Bureau and the Devil’s Garden Wild Horses “management” (excerpts):
“The Modoc County Farm Bureau Takes Charge of Developing the Revised Management Plan
The Forest Service subcontracted the development of the revised WHT plan to an entity representing local grazing interests. In August 2012 over one year after the Service issued the scoping letter the Modoc County Farm Bureau (“Farm Bureau”) entered into an agreement with the Service to develop the new management plan for the WHT.
(“The entire plan development, not just the data collection, will now be funded through a new challenge cost share agreement between the Forest and the Modoc County Farm Bureau.”).
Under this agreement, the Farm Bureau agreed to collect all of the data on wild horses, draft a monitoring report, prepare the draft EA and final EA, and oppose any appeal of the agency’s decision. AR04713. In return, the Service paid the Farm Bureau $203,000.
The Farm Bureau was not a disinterested party. Its purpose “is to protect and promote agricultural interests in Modoc County,” including the grazing allotments that overlap with the WHT that are used to feed the cattle that compete with horses.
The Farm Bureau “has many members whose livelihoods depend on grazing operations affected by the ever-expanding wild horse herd within or adjacent to” the WHT.
Almost immediately after signing this agreement, the scope of the WHT plan revision was dramatically revised. On October 31, 2012, Susan Stokke, Field Manager for the Farm Bureau’s project, informed the Forest Service that the Farm Bureau wanted to change the WHT boundaries.
Ms. Stokke is the wife of Sean Curtis, the Director of the Farm Bureau.” (https://www.scribd.com/document/318720720/Appellants-Initial-Opening-Brief-Filed)
Note: Ms. Stokke is the past head of BLM Nevada Wild Horse & Burro Lead
Mr. Curtis also is the Modoc County employee centrally involved in the development of the new WHT management plan, as confirmed by the declaration he submitted in support of the ranching intervenors in this case. In addition and specifically, the funds from Title III being used to pay the salary of Sean Curtis, then County Resource Analyst and head of the Land Use Committee, were being used wrongfully and had been misappropriated. Sean Curtis and the Land Use Committee itself at the time was under heavy fire by local Citizens regarding, what they deemed, as wrongful conduct, including the use of Federal Funds to pay L.U.C. President Curtis which is illegal under Title 19 law as well as misuse of Title III funds. Other issues with L.U.C. included the Title 19 mandates that were ignored, such as the committee elect a chairperson, vice-chair and secretary from within its membership and divide itself into various committees (such as livestock, wildlife, water, timber, farming etc). This was not done, in fact, Mr. Curtis presented the committee with Modoc County Land Use Committee Standard Operating Protocol he had authored. In it, Mr. Curtis chaired the meetings, developed the agenda, wrote the minutes, appointed sub-committees, appointed an executive review committee, appointed advisory members, and most troubling was the exclusive contact and coordinator with agencies that contributed to his salary. Essentially Mr. Curtis (a Federally funded County Employee), had set himself up as King over a committee that by law to be comprised of registered voters of Modoc County not actively employed by any federal and/or state resource management agency. https://shastalantern.net/2015/09/miss-appropriation-of-funds-rears-its-head-in-modoc-once-again-2/
LikeLike
So much of this came to light a year ago – was anyone charged or punished in any way for these corrupt practices? Ms. Stokke sounds like a prime example of the BLM’s employees! (hard to say WHAT her husband is an example of)!
LikeLike
This is interesting —
Evidence places extinct horse with humans in Oregon cave 14,000 years ago
http://www.horsetalk.co.nz/2016/09/30/scientists-extinct-horse-humans-in-oregon-cave-system/#axzz4LnnTalVq
LikeLike
DEVIL’S GARDEN WILD HORSE GATHER CONTINUES
September 29, 2016
http://www.heraldandnews.com/news/local_news/devil-s-garden-wild-horse-gather-continues/article_1853a5ef-b3ab-531a-9d61-8ce7390040a5.html
Gathered horses ages 6 and older will be held at the temporary holding facility at WILLOW CREEK RANCH for public creek viewing and commitment for adoption
Public viewing of gathered horses is available from 3 to 5 P.M. at WILLOW CREEK RANCH
LikeLike
GONE FOREVER from PUBLIC OWNED LAND
DEVIL’S GARDEN WILD HORSE GATHER UPDATE
http://www.fs.usda.gov/detail/modoc/landmanagement/resourcemanagement/?cid=FSEPRD512471
DAY 1
Release Date: Sep 26, 2016
The Modoc National Forest and partners gathered 45 wild horses from Pit River Tribal lands today near the southwest end of Goose Lake at the tribe’s request.
The forest would like to thank the Pit River Tribe, Modoc County, Modoc County Sheriff and the BLM for helping to make today’s gather operation a success. Cattoor Livestock Roundups safely conducted the helicopter gather operations.
DAY 2
Release Date: Sep 27, 2016
The second day of gathering Devil’s Garden Wild Horses was successful with approximately 48 horses gathered today from private land where owners requested their removal
DAY 3
Release Date: Sep 28, 2016
Day three of the Devil’s Garden Wild Horse gather from private and tribal lands produced approximately 61 mares and stallions of every age in a rainbow of colors. In the last three days, approximately 150 wild horses have been gathered.
This means the Forest Service gather project is at the half way mark. Up to date, approximately 100 wild horses have been shipped to BLM Litchfield holding pens today.
DAY 4
Release Date: Sep 29, 2016
Day four of gathering wild horses from private and tribal lands is complete with 40 gathered today, 132 total horses transported to Litchfield Wild Horse and Burro Facility and 197 total gathered since operations began Monday, Sept. 26.
Release Date: Sep 30, 2016
Day 5
40 wild horses from the Avanzino Ranch gather site.
To date, 237 total wild horses have been gathered, 167 have been shipped
In the last stage of this effort to remove wild horses from private and tribal land, operations will move to Steel Swamp tomorrow. Public viewing will be available for folks who arrive at Forest Headquarters at 225 W. Eighth St. before 6 a.m. tomorrow morning.
LikeLike
Louie, your post indicates these horses were removed from private and tribal lands, not public lands?
LikeLike
IcySpots, the above posts are from the USDA Forest Service website.
Those who were present at the capture could probably provide more information.
There was someone there from Senator Feinstein’s office, although I don’t see that referenced in the Forest Service release.
Shelly Abajian, a district director for Sen. Dianne Feinstein, D-Calif., was among the observers on Tuesday. The senator’s office did not immediately reply to a request for comment.
From RETURN TO FREEDOM (photos)
Devil’s Garden Day Two: 48 California wild horses captured, Sept. 27, 2016
http://returntofreedom.org/2016/09/27/devils-garden-day-two-48-california-wild-horses-captured-sept-27-2016/
LikeLike
Did the USFS provide the “public lands” headline? It is evidently misleading.
LikeLike
IcySpots, the headline was mine. As I see it, those Wild Horses ARE gone forever from the Devil’s Garden Wild Horse Territory. When livestock grazing allotments overlap HMAs or Wild Horse Territories and when temporary holding facilities or
bait traps are set up on private and/or tribal lands, how can the removals be otherwise? Once a Federally Protected Wild Horse or Burro crosses over that invisible line, it immediately becomes a “nuisance/feral trespasser”.
LikeLike
Can they do that? They are supposed to be forced by the WFHBA to follow and enforce the law. The just can’t opt out of long term holding because they feel like so.
This is just a travesty.
LikeLike
Farm Bureau taking over OUR wild ghorses surely was against the law and this whole thing stinks of corruption to the hilt. Surely a lawsuit needs to be filed.
LikeLike
Please publish information on who and how the age 10 threshold was arbitrarily created. Horses are still growing until at least age 6 (see Dr. Deb Bennett’s excellent work on this), and most can’t even be considered fully mature until age 10. Since many horses will reach age 25-30 with decent living conditions, the stark truth here is that the USFS is only allowing horses under their purview to live about one third of their normal lives. I don’t recollect any language in the Wild Free Roaming Wild Horses and Burro Act which specifies horses age 10 are to automatically face extermination. This is an internal decision which should be daylighted.
Since they (along with the BLM) are working for taxpayers to manage and protect wild horses and burros for us, they must be held accountable for how this capricious and arbitrary age threshold was established. Further, how do they manage a horse who is 9.5 years old, still protected or “disposed of?” Since PZP use has led to instances of foals being born much later than is natural, these late foals may be at higher risk of groundlessly being destroyed by the USFS system.
LikeLike
Icy-
Below is the USFS response regarding the age of horses. Keep in mind that the ages of captured wild horses are guesstimates done by wranglers and not vets (teeth are not examined) … i.e. although it should be easy to identify a foal or a yearling or a very old horse … there is no reason to believe that BLM/USFS/contractor wranglers would know if a captured wild horse is any particular age unless the herd has been documented as with the Pryors. I have no other answer for your great question – I hope someone will be able to provide a better answer.
From: “Anderson, Kimberly H -FS”
Cc: “Anderson, Kimberly H -FS” ; “jeffersrob@hotmail.com”
Hi – here are the responses to your questions that I asked out lead expert to prepare. Kimberly
“I read on page two of the FONSI “Disposition of older animals that are gathered will be consistent with law, regulations and policy.”
Please explain to me:
1) what age is considered “old animals”
Animals that are over 10 are generally regarded as older animals.
LikeLike
GG, thanks but my question was directed at HOW and by WHOM that arbitrary age was selected. It has to be a USFS or DOI public record somewhere. No domestic horse is considered “old” at age 10 so why are wild horses being profiled in this way?
LikeLike
I knew what you were asking and your question is absolutely valid and I hope you contact BLM/USFS and ask for an answer – please let us all know what you find out.
LikeLike
GG, if they wouldn’t tell you they won’t tell me, either!
Our local USFS office is empty all summer, they are short handed and in the field for weeks at at time, and don’t manage any wild horses here at all.
LikeLike
USFS policy shift towards more public recreation inclusion in the news:
“The U.S. Forest Service is scheming a historic shift from a century of strict regulation focused on controlling and limiting access toward a new mission that encourages more Americans to more safely explore public lands.
The agency’s top recreation officials Wednesday gathered at the REI flagship store in Denver with dozens of outfitters, guides and outdoor-industry leaders to discuss the transformation of the 111-year-old agency.
The Forest Service last year began exploring how it could draw more newcomers to public lands. The agency found it would need a cultural shift, transitioning toward using Forest Service staff and upgraded technology to enhance the visitor experience and enable more use.
“We have a strange tendency of gearing toward ‘no’ than gearing toward ‘yes,’” said Tinnelle Bustam, the Forest Service’s assistant director of recreation. “We want to pivot from ‘no’ and pivot toward ‘yes.’”
http://www.denverpost.com/2016/09/28/forest-service-cultural-shift-access-public-lands/
LikeLike
California Outback Report: Forest Service Announces Wild Horse Roundup While Davis Creek Entertains Escapee Equine
By H.A. Silliman June 7, 2016
http://anewscafe.com/2016/06/07/california-outback-report-a-forest-service-wild-horse-roundup-is-announced-while-davis-creek-entertains-escapee-equine/
Reader Comment
Marybeth Devlin
Inadequate Population of Wild Horses in The Garden
The International Union for the Conservation of Nature recommends a minimum-viable population (MVP) of at least 2,500 for a wild-horse herd. The arbitrary management level (AML) for the wild horses of The Garden — 206 to 402 — is way-below MVP. Even at 2,246 adult horses, Devil’s Garden is underpopulated. Further, that number is surely over-estimated because helicopter-surveys are known to double-count due to horse-movement. The AML implies that each horse needs 578 to 1,129 acres. But how many acres does BLM estimate each cow or calf needs? Answer: 38 acres. So, absolutely, The Garden’s 232,500 acres could support 2,500 horses at 93 acres per horse. I further note that it was USFS who split the horses’ habitat into 2 sections and, in so doing, took away 25,500 acres, which were then given over to commercial livestock, which already had many more grazing slots than the horses. Indeed, USFS allows nearly 4,000 cattle to graze in The Garden, where the horses are supposed to, by law, have principal use.
Local Parties May Be Loosing Their Horses in The Garden
I found it telling that Davis Creek’s store manager said: “People just let their horses go up there. It happens more often than you think.” Thus, the irresponsible owners of unwanted horses seem to be giving the true wild horses a bad reputation.
Helicopters Are Dangerous
Helicopters pose risks to both humans and horses. Their crash-record is high, with numerous fatalities. Using helicopters to chase wild horses is abusive, especially in The Garden, where the landscape has been described as “… brutal for gathering. Dense stands of Western Juniper and many rocky outcropping make this landscape one of the most difficult places in the country to gather wild horses.” The thunderous, high-intensity noise of a low-flying helicopter terrorizes wild horses. The rotor wash blasts them with sand, dirt, and gravel. Panicked by the chaos, the horses stampede, injure themselves, and become separated from their babies and bandmates. Mares miscarry. Foals become orphans. Many horses die from stress, even more have to be euthanized. Helicopter-style roundups are abusive. This is unacceptable.
Costs and Method
Spending $600,000 on a helicopter roundup is a waste of taxpayer money, especially because there is a better way. Modoc National Forest Office declared that it had all the necessary equipment on hand to conduct bait-trapping operations in a humane manner. Therefore, the bait-trapping method should be used — when the herd substantially exceeds the IUCN guidelines for MVP. Bait-trapping is the cost-effective and humane technique. And it qualifies as a best-management practice.
Dealing with Roving Equids
Horses will roam. It is their nature. Surely, that’s why the Law is known as the Wild and Free-Roaming Horses and Burros Act. It is management’s duty to keep them from places they should not be. Prevention is key. Removing horses that have wandered into onto private and Tribal lands just creates a vacuum for other horses to fill. Thus, removing them is an ineffective strategy. The elimination of mustangs from an open, accessible habitat results in repeated colonization by more mustangs. The process begins almost immediately, as horses roam into the area and see that it is attractive and vacant. Thus, removal is not a true solution. Instead, it perpetuates the problem and leads to the removal of more mustangs, a costly and unnecessary recurring action. More unfairly, the wandering equids may be only temporary visitors, not permanent residents. Worse yet, they may be driven out of their habitat by a profit-motivated helicopter pilot eager to “make his numbers.”
Prevention First
USFS and BLM should implement preventive measures to keep wild horses home in their habitat. Fence The Garden’s perimeters — after correcting all boundary-line discrepancies, making sure migration corridors are open, and restoring any herd-area land previously taken away. Next, address those factors that allowed the animals to leave home. Do fences need repair? Do gates need to be checked frequently and closed?
About Those Fences
I noted that the USFS’ Press Release alluded to how the roundup would supposedly ” … reduce damage to privately owned fences ….” This peculiar justification implies that wild horses are being blamed for property-owners’ failure to maintain their own fences. Because the rationale is wrong, the wild horses should not lose their freedom. Yet, if fences must be fixed in order for the wild horses to stay free, it would be more cost-effective for USFS and BLM to use public funds to pay to have those private fences repaired than to pay for a helicopter-gather. Doing so would save taxpayer-dollars in both the short term and in the long run. Therefore, fixing the fences is the correct solution. Removing wild horses will not fix fences.
LikeLike
Offtopic but important. http://rapidcityjournal.com/news/local/employee-wild-horses-died-of-starvation-on-south-dakota-ranch/article_ae1b4114-5554-51c2-bfdf-a2887b78dc87.html
LikeLike
Not so much offtopic! What in the world has happened to ISPMB? This article makes it sound really bad! I know they have been hurting for hay – but doesnt seem possible Karen & others would let their animals get in such horrible condition! Has there been any other information on this?
LikeLike
Karen has been BEGGING for help but didn’t get it. Now others are bashing her without even hearing her side. Is this fair ?
LikeLike
ISPMB has been asking for help. This is an organization trying to do the impossible against all odds. The price of hay has gone through the roof in South Dakota,
The agencies responsible for removing those Wild Horses from their Congressionally Designated lands should send ISPMB a BIG donation (it’s OUR tax money anyway)….that would be BLM, USFS, Fish & Wildlife.
Left in the wild, where they belong, the cost of feeding them would be ZERO
From ISPMB
Our wild horses will surely not last the winter, if we don’t have enough hay to feed them!
It is as simple as that.
ISPMB is currently spending $15,000/week for hay – approx. 162 bales – to feed more than 600 wild horses at our conservation center in Lantry, South Dakota.
The price of hay has doubled since summer to more than $90/bale. We must raise more than $150,000 now, to see us through the end of the year.
1 Bale can feed 10 Horses for 3 days…
or 1 Horse for an entire month!
LikeLike
Many thanks for posting this, Louie. So many are bashing her who I bet never even helped. Not even all the facts are known. Was this a set up to destroy her years of research ?
I cannot believe Karen would deliberately hurt anything. Recently she took some orphan foals inside her home to nurse them back to health.
LikeLike
I’ve gotten a couple emails like Louis posted – sent a check, but the piddly amount that I can donate probably wont be much help unless ALL of the people who have backed this organization in the past help also. With all the research Karen has done over the years & the other partners in the research – were they unable to see this coming? To have this happen to such a great organization just blows my mind. And to have this kind of public scrutiny after the fact? I know it would be expensive – but truck loads of hay from the East might have been cheaper than buying locally – shameful that this couldnt have been done – we even got a second cutting back here this year…
LikeLike
ISPMB Facebook
https://www.facebook.com/ISPMB/
LikeLike
http://ispmb.org/herd_social_structures.html
LikeLike
Blame should be aimed at the agencies that were responsible for capturing and removing those Horses from Public Lands in the first place and aimed at those who either made or pushed for the decisions to do so.
How many Millions of tax dollars have gone into the pockets of those who have profited from removing our Wild Horses & Burros from our Public Lands?
LikeLiked by 1 person
It is my understanding that about 300 wild horses will be REMOVED from DG and that yesterday about 50 stallions were released back to the wild but the USFS contractor captured another 40 wild horses on Friday, raising the total rounded up by helicopter this week to 237. [Cattoor]
The Forest Service has upped its capture goal to 300 removed from the territory in northeastern California. So far, 132 have been transported from temporary holding to the Bureau of Land Management’s Litchfield Wild Horse and Burro Facility, east of Susanville, Calif.. It is great to hear about the stallions being released but brings up another concern: Where are the mares that have been captured (not counting the young ones taken to Litchfield)?
I fear that even though the BLM stopped sterilization plans … the USFS has not made that commitment and the DG mares might be in jeopardy for the sterilization procedures – hope I am wrong.
LikeLike
GG, I am not familiar with this area but if that many stallions find no mares, won’t they become a threat to domestic mares? They will surely seek them out! This seems highly risky to citizen’s domestic horses.
Along the lines of your question, where did the mares purposely captured for the OSU experiments go? Where are they now?
LikeLike
I would also like to know where those mares went … probably into the BLM pipeline with thousands of others … standing in some filthy BLM feed-lot. Absolutely shameful.
LikeLike
And…. what then of the funding allocated for the “research” which now isn’t happening? Did that disappear, too?
LikeLike
GOOD question!
LikeLike
WHAT?!
NOT supported by Science?
Outside the Scope of Proposed Action?
Appendix C: Summary of Comments Received During Public Scoping and How the MDF Used These Comments to Prepare the Environmental Assessment (page 171)
COMMENT
You should employ the principles of Reserve Design to promote the animal’s natural self-stabilization here.
RESPONSE
This issue is conjectural and not supported by scientific or factual evidence.
COMMENT
I feel the question of what to do with the captured animals is the hardest question to answer and a large financial burden that falls on all taxpayers.
RESPONSE
This Issue is outside the scope of the Proposed Action.
COMMENT
The Territory Plan should include an objective that encourages natural population controls, such as predation, and the protection of native carnivores as a means to suppress population growth and re-establish a healthy ecosystem.
RESPONSE
This issue is outside the scope of the Proposed Action.
Click to access 68506_FSPLT3_1452088.pdf
LikeLike
From RETURN TO FREEDOM (photos)
Devil’s Garden Day One: 45 California wild horses captured, Sept. 26, 2016
http://returntofreedom.org/2016/09/26/devils-garden-day-one-45-horses-captured-sept-27-2016/
LikeLike
From RETURN TO FREEDOM (photos)
Devil’s Garden Day Two: 48 California wild horses captured, Sept. 27, 2016
http://returntofreedom.org/2016/09/27/devils-garden-day-two-48-california-wild-horses-captured-sept-27-2016/
Those captured on Tuesday included a number of roans, as well as smaller bands with young foals. The animals were transported to a temporary holding facility at Willow Creek Ranch, where they were sorted and separated from their family bands.
“A gray mare was looking a little beat battered and definitely showing signs of separation anxiety after being separated from her black foal in the temporary holding pens,” said Steve Paige, who photographed the roundup for Return to Freedom.
Shelly Abajian, a district director for Sen. Dianne Feinstein, D-Calif., was among the observers on Tuesday. The senator’s office did not immediately reply to a request for comment.
LikeLike
From RETURN TO FREEDOM (photos)
Devil’s Garden Day Three: 61 horses captured, Sept. 28, 2016
http://returntofreedom.org/2016/09/28/devils-garden-day-three-61-horses-captured-sept-28-2016/
The horses were trucked to a temporary holding facility at Willow Creek Ranch, where they were sorted and separated from their family bands
Later, the horses were loaded for transport to the Bureau of Land Management’s Litchfield Wild Horse and Burro Facility, east of Susanville, Calif. For more information about the facility and adoptions,
LikeLike
From RETURN TO FREEDOM (photos)
Devil’s Garden Day Four: 40 more California wild horses captured, Sept. 29, 2016
http://returntofreedom.org/2016/09/29/devils-garden-day-four-40-more-california-wild-horses-captured-sept-29-2016/
Thursday’s roundup included the escape of one stud who managed to get past the trap panels. The others in his band of seven did not (see the first three photos below).
He could be heard calling out to the rest of his band, according to Steve Paige, who documented the roundup for Return to Freedom.
LikeLike
From RETURN TO FREEDOM (photos)
The Forest Service has upped its capture goal to 300 removed from the territory in northeastern California.
Devil’s Garden Day Five: Total wild horses captured reaches 237, Sept. 30, 2016
http://returntofreedom.org/2016/09/30/devils-garden-day-five-total-wild-horses-captured-reaches-237-sept-30-2016/
The U.S. Forest Service captured another 40 wild horses at The Devil’s Garden Horse Territory on Friday, raising the total rounded up by helicopter this week to 237.
The Forest Service has upped its capture goal to 300 removed from the territory in northeastern California. So far, 132 have been transported from temporary holding to the Bureau of Land Management’s Litchfield Wild Horse and Burro Facility, east of Susanville, Calif.
LikeLike